Étude de cas pour Pixim Solutions pour le passage à Zoho One

Étude de cas pour Pixim Solutions pour le passage à Zoho One

Études de cas pour le projet Zoho One de Pixim Solutions

Client : Pixim Solutions inc.

Contact Principal : Julie Corney
Rôle : Co-Présidente, Services-Conseils & Opérations
Secteur d'Activité : Impression et solutions personnalisées pour diverses industries.

Mandat :

Pixim Solutions souhaite mettre en place et optimiser une série de solutions basées sur Zoho One, incluant Zoho CRM, Zoho Inventory, Zoho Projects, Zoho Forms, Zoho Social, Zoho Analytics et plus encore, pour gérer efficacement son inventaire, ses projets, et ses processus de vente. Le projet comprend la configuration de ces outils, leur intégration et la formation des utilisateurs.


Détails sur Nuagix

Nom de l’entreprise : Nuagix
Rôle : Partenaire Premium Zoho
Expertise : Intégration et optimisation de solutions Zoho pour les petites et moyennes entreprises, notamment Zoho CRM, Zoho Analytics, Zoho Projects, Zoho Books, et autres modules Zoho.
Contact Principal : Carole Tousignant, chargée de projet


Objectifs du Projet

Objectifs spécifiques :

  1. Optimiser la gestion des contacts et prospects à travers l’implémentation et la configuration de Zoho CRM pour gérer les relations clients, prospects et opportunités de manière centralisée et structurée.

  2. Améliorer la gestion de l’inventaire en intégrant Zoho Inventory pour suivre les stocks, les commandes et gérer les fournisseurs de manière fluide.

  3. Gérer les projets et la collaboration via Zoho Projects pour suivre les tâches, projets et respecter les délais.

  4. Améliorer la visibilité et l’analyse des performances à travers des rapports personnalisés et des tableaux de bord dans Zoho Analytics.

  5. Optimiser la communication avec les prospects grâce à l’intégration de Zoho Forms pour automatiser la collecte de données et les interactions via des formulaires web.

  6. Optimiser la gestion des réseaux sociaux avec Zoho Social pour gérer les interactions et le suivi des leads générés sur les différentes plateformes sociales.


Livrables du Projet

  1. Configuration et Intégration de Zoho CRM : Mise en place des pipelines de vente, configuration des modules de gestion des prospects et contacts, intégration des e-mails et des campagnes marketing.

  2. Configuration et Intégration de Zoho Inventory : Suivi des stocks, gestion des entrepôts et des fournisseurs, création de rapports personnalisés sur l’état des stocks.

  3. Configuration de Zoho Projects : Mise en place de workflows de projets, gestion des tâches, planification des ressources et des échéances.

  4. Configuration de Zoho Forms : Intégration des formulaires sur le site web pour la capture des informations client et la génération automatique des prospects dans Zoho CRM.

  5. Configuration de Zoho Social : Création d’un tableau de bord centralisé pour gérer les interactions sur les réseaux sociaux, suivi des prospects générés.

  6. Formation des Utilisateurs : Formation des équipes de Pixim Solutions à l’utilisation des modules Zoho pour assurer une adoption optimale des outils.

  7. Rapports personnalisés et tableaux de bord : Mise en place de rapports sur l’inventaire, les ventes, les coûts et les marges, ainsi que des indicateurs de performance clés.



Plan de Déploiement du Projet

Phase 1 - Planification et Analyse des Besoins

  • Durée estimée : 2 semaines

  • Activités principales :

    • Compréhension des processus existants de Pixim Solutions.

    • Définition des besoins spécifiques en matière de gestion de contacts, d’inventaire, et de projets.

    • Identification des systèmes externes à intégrer (site web, e-mail, etc.).

Phase 2 - Configuration et Intégration des Modules Zoho

  • Durée estimée : 3 semaines

  • Modules à configurer :

    • Zoho CRM : Gestion des contacts, pipeline de vente, campagnes.

    • Zoho Inventory : Suivi des stocks, gestion des fournisseurs.

    • Zoho Projects : Gestion des tâches et projets.

    • Zoho Forms : Intégration sur le site web.

    • Zoho Social : Gestion des réseaux sociaux.

  • Objectif : Mettre en place et tester les modules pour répondre aux besoins identifiés.

Phase 3 - Formation des Utilisateurs

  • Durée estimée : 1 semaine

  • Activités principales :

    • Formation des utilisateurs clés de Pixim Solutions sur l’utilisation des modules Zoho.

    • Sessions pratiques pour garantir la bonne prise en main des outils par l’équipe.

    • Assistance et support en cas de questions ou difficultés.

Phase 4 - Tests et Optimisation

  • Durée estimée : 1 semaine

  • Activités principales :

    • Tests des flux de travail et des automatisations.

    • Optimisation des configurations en fonction des retours d’expérience.

    • Résolution des problèmes techniques et amélioration de l’expérience utilisateur.

Phase 5 - Déploiement et Suivi Post-Déploiement

  • Durée estimée : 2 semaines

  • Activités principales :

    • Déploiement final des outils Zoho dans l’environnement de production.

    • Suivi post-déploiement pour assurer la stabilité des systèmes et répondre aux questions.


Formation

Une formation complète sera fournie à l’équipe de Pixim Solutions sur les différents modules Zoho utilisés dans le projet. La formation couvrira les points suivants :

  1. Zoho CRM : Comment gérer les contacts, prospects, et opportunités.

  2. Zoho Inventory : Comment suivre les stocks, gérer les entrepôts, et générer des rapports d’inventaire.

  3. Zoho Projects : Comment créer et gérer des projets, des tâches et des échéances.

  4. Zoho Forms : Comment intégrer des formulaires sur le site web pour générer des prospects automatiquement.

  5. Zoho Social : Comment gérer les interactions sur les réseaux sociaux et suivre les prospects.

  6. Rapports et Analytics : Comment créer et interpréter des rapports personnalisés dans Zoho Analytics.


Mesures de Succès

Le succès du projet sera mesuré selon les critères suivants :

  1. Adoption des utilisateurs : L’équipe de Pixim Solutions doit utiliser activement les modules Zoho pour gérer les contacts, les stocks, les projets et les rapports.

  2. Efficacité opérationnelle : Réduction des erreurs dans la gestion des contacts, des stocks et des projets, grâce à l’automatisation des processus.

  3. Amélioration de la visibilité : Amélioration de la capacité à suivre les performances via les rapports personnalisés et les tableaux de bord.

  4. Satisfaction du client : L’équipe de Pixim Solutions doit exprimer un haut degré de satisfaction quant à l’utilisation des outils et à la formation reçue.

  5. ROI (Retour sur Investissement) : Augmentation de l'efficacité et de la rentabilité de Pixim Solutions grâce à l'intégration complète des outils Zoho dans leurs processus quotidiens.




Planification des Ressources et Chronologie

Phase

Durée estimée

Responsable

Livrables

Phase 1 - Planification et Analyse des Besoins

2 semaines

Nuagix, Pixim Solutions

Liste des besoins, processus analysés

Phase 2 - Configuration et Intégration de Zoho

3 semaines

Nuagix

Modules Zoho configurés et intégrés

Phase 3 - Formation des Utilisateurs

1 semaine

Nuagix

Sessions de formation, guides d'utilisation

Phase 4 - Tests et Optimisation

1 semaine

Nuagix

Tests fonctionnels, rapports de correction

Phase 5 - Déploiement et Suivi

2 semaines

Nuagix, Pixim Solutions

Outils déployés et support post-déploiement


Conclusion

Le projet proposé vise à transformer la gestion de Pixim Solutions en utilisant une suite complète d’outils Zoho pour améliorer la gestion des contacts, des stocks, des projets, et des rapports. Grâce à l’intégration de Zoho One et une approche personnalisée, Pixim Solutions sera mieux équipé pour gérer ses processus, accroître sa productivité et atteindre ses objectifs stratégiques. Nuagix, en tant que partenaire Zoho, s’engage à fournir une solution clé en main, avec une formation complète et un suivi post-déploiement pour assurer la réussite du projet.



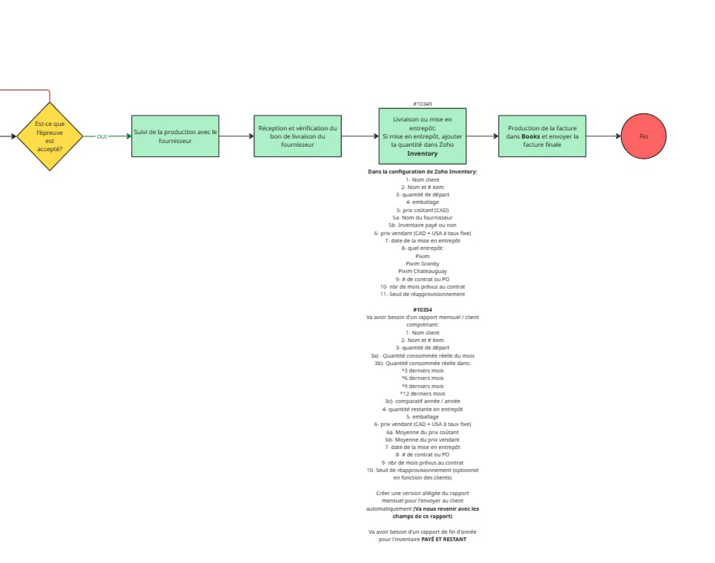
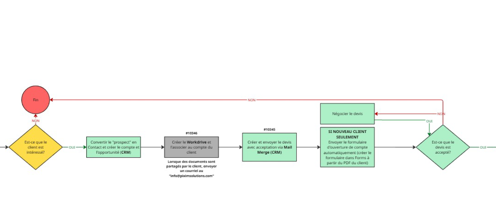
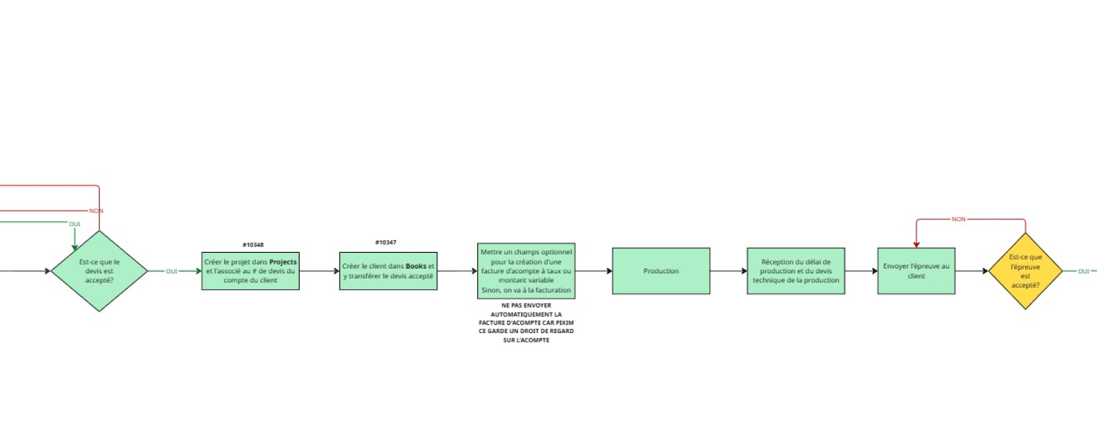
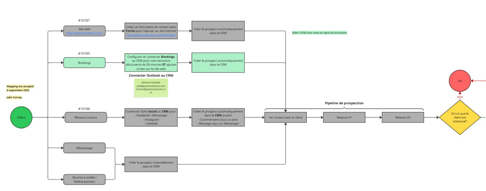
Mapping général